首頁> 蔬菜研究所> 首頁其他> 必威betway安卓app

【南方農村報】絲瓜研究全國領先!廣東省農科院蔬菜所做對了什麼?

時間:2024-07-12 16:11 來源:南方農村報 【字體:

  盛夏炎炎,絲瓜清熱解暑,是廣東餐桌上常見的一抹清涼點綴。廣東人口中的絲瓜常指有棱絲瓜,這是一種極具華南特色的蔬菜,在北方很少見,因此也被稱為“廣東絲瓜”。有棱絲瓜主要產自華南地區(其中廣東年種植麵積約30萬畝),是兩廣、海南和港澳地區重要的日常消費蔬菜,如今市場上幾乎周年可見。

  很少人知道的是,這種作物天生對日照長短非常敏感。作為植物學上的“短日照作物”,有棱絲瓜在華南夏季長日照、高溫環境下,常出現雌花稀少、坐果困難、果實品質差(變苦)等問題。為了讓廣東人在夏天吃上新鮮優質的絲瓜,多年來,必威betways 蔬菜研究所(以下簡稱“省農科院蔬菜所”)的科研人員著實費了好一番工夫。


關鍵在解決越夏栽培“痛點”

  在上個世紀90年代之前,和大多數地方蔬菜一樣,有棱絲瓜幾乎都是農家自留種,在華南地區夏季種植時,長日照、高溫等環境條件致使絲瓜產量低、品質差(變苦)。

  彼時,省農科院蔬菜所研究員羅劍寧還是剛從農校畢業的小夥子,他常年跟著周微波、羅少波等老專家輾轉於田間調查和技術指導服務。“培育出適合華南地區夏季種植的絲瓜品種是團隊的首要目標。有棱絲瓜是廣東特色蔬菜,這個事情隻能由我們來做。”

省農科院蔬菜所自上世紀70年代起就開展了絲瓜資源收集、創新及新品種選育工作,是國內最早開展絲瓜研究的科研機構之一。

  目前該所已收集保存來自12個國家的絲瓜資源551份,建成國內最大的絲瓜種質資源庫。還開展了田間農藝性狀調查、適應長日照資源篩選、抗病性鑒定、耐熱性鑒定等係統深入的資源鑒評和篩選工作,並創製了一批耐熱、優質的核心資源材料,為選育突破性絲瓜新品種夯實材料基礎。

  這些工作並非一個人或一代人能夠完成,省農科院蔬菜所絲瓜團隊堅持攻關十數年,最終培育出“雅綠1號”,於1999年通過廣東品種審定,是國內首個通過省級審定的絲瓜雜交種,2002年又推出“雅綠2號”。相較於農家種,這些品種對長日照不敏感,適應性廣、適播時間長,有效解決了越夏栽培坐果差、品質差等關鍵問題,還比原來的主栽品種雙青增產30%以上,果實的商品性、抗性亦有明顯提升。

  作為突破性絲瓜品種,雅綠1號、2號一經推出就大受歡迎,種植戶間口口相傳,產品供不應求。

  羅劍寧回憶,在雅綠2號剛育成時,他拿給廣州岑村的一個農戶試種,試種表現優異,產量幾乎是其他常規種的兩倍。該農戶連續幾年都幫村裏同行訂了100多斤的種子,種了200多畝地。“到村裏滿眼都是熟悉的雅綠絲瓜,那感覺特棒!”

各種類型的絲瓜

各種類型的絲瓜


從零開始搭建絲瓜分子育種體係

  進入21世紀,生物技術飛速發展,玉米、水稻、大豆等大宗農作物陸續進入分子育種時代。分子育種技術建立在海量基因組、分子標記、功能基因數據基礎上,需要在基因操作、數據分析等多項技術上實現突破。科研工作者厘清一個重要的農藝性狀功能基因,往往需要花費三五年甚至更長時間。大宗農作物所實現的分子育種突破,是全球數百家實驗室、成千上萬名科研人員持續數十年努力的成果,難度可想而知。

  有棱絲瓜是區域性較強的小眾蔬菜作物,全國範圍內的絲瓜育種科研人員有限,從事相關基礎研究的就更少。在2010年入職蔬菜所後,省農科院蔬菜所絲瓜團隊帶頭人、研究員吳海濱從零起步,人手不夠,他就帶著研究生從最基礎的特異性分子標記開發做起,構建群體、鑒定表型、定位基因、建立體係……逐漸搭建起絲瓜分子育種體係。

  隨著基因組測序分析技術的飛速發展,絲瓜團隊牢牢抓住了這波“技術平權”的契機,在絲瓜基礎研究領域實現了彎道超車。

他們率先完成了絲瓜染色體級別的全基因組從頭測序、組裝和注釋;開發了海量的分子標記,構建了世界上密度最高的遺傳圖譜;定位了絲瓜適應長日照、緊湊株型、莖粗、白粉病抗性、全雌性、果實長度等基因位點;解析了絲瓜主要營養品質、香氣的組成,克隆了絲瓜苦味形成基因,建立了絲瓜感官評價預測模型。

  上述係列工作填補了絲瓜分子育種領域的科研空白,為後續適應長日照、高品質絲瓜選育提供了重要支撐。

  據統計,有記錄以來與絲瓜種植相關的國家自然科學基金有6項,省農科院絲瓜團隊獲得了其中4項。作為團隊裏最年輕的成員,博士趙鋼軍滿懷信心,“與大宗蔬菜作物相比,絲瓜的分子育種技術水平還有較大的提升空間,我們一直在堅持探索。”

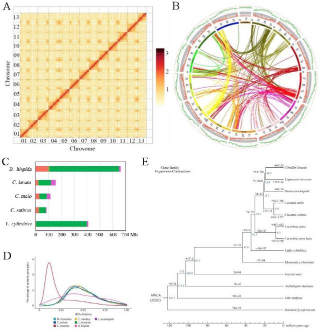
絲瓜基因組及進化分析

絲瓜基因組及進化分析


技術創新支撐品種迭代升級

  在分子育種技術加持下,省農科院蔬菜所的絲瓜育種工作也進入了快車道,陸續育成雅綠6號、雅綠8號等突破性品種。這些品種適應市場最新需求,在保留耐熱、適應長日照、高產等傳統優勢外,還在好吃、營養健康、耐儲運等品質性狀上有極大提升

2014年至2024年,雅綠係列絲瓜連續11年入選廣東省、廣州市農業主導品種,並被推廣至廣西、海南、山東等地,截至2022年底,累計推廣麵積在155.55萬畝以上,占同類絲瓜麵積的35%以上。

雅綠6號

雅綠6號

雅綠8號

雅綠8號

  育種技術的進步也讓精準育種、訂單育種成為現實,大大縮短了科研和產業的距離。

  港澳及珠三角市場對營養品質高、抗病、抗逆的深綠色有棱絲瓜品種有迫切需要,為此,省農科院蔬菜所與廣東全農農業(集團)有限公司、肇慶全發農業發展有限公司等企業合作攻關,開展從良種研發到推廣應用的全產業鏈技術集成創新,為企業量身定製了供港高端市場的深綠有棱絲瓜品種“全農1號”

  該品種在優質、耐熱、高產、抗病等性狀較此前品種均有較好的提升,外觀上也更為粗短、勻稱、飽滿,更適合冷鏈物流包裝運輸要求。團隊還針對“全農1號”的生產製定了“標準化安全高效栽培生產技術規程”,實現良種良法配套,有效促進了農產品標準化、品牌化發展。

  近年來,市場對絲瓜的廣適應性、高營養性、耐儲運性提出了更高要求,這些問題都是利用常規育種手段難以解決的硬骨頭。解決這些問題,必須從種質資源創新這一育種源頭開始。

  吳海濱表示,團隊正利用分子育種技術聚合國內外種質資源的優良基因同時利用基因編輯創製新的優異種質資源,全力做好難而正確的源頭創新工作。在新技術加持下持續推陳出新,培育出更多滿足市場需求的優良絲瓜品種。


地址:廣州市天河區金穎路66號 郵編:510640

粵ICP備16101361號