動衛所在鵝星狀病毒(GAstV)的流行特點、感染及複製機理研究方麵取得係列進展
近日,動衛所禽病研究團隊在鵝星狀病毒(GAstV)的流行特點、感染及複製機理等研究方麵取得了係列進展,相關研究成果以第一單位在農林科學國際期刊Poultry Science(中科院大類一區)上發表。
一、在廣東省鵝星狀病毒(GAstV)的流行特點研究方麵取得新進展
GAstV引起的致死性雛鵝痛風病疾病仍是我國養鵝業疫病防控麵臨的巨大挑戰,其可導致雛鵝生長抑製和痛風發生,造成了較大的經濟損失。為了解廣東省GAstV的流行特點,本研究整合分析了2022-2024年間多地市養鵝場共682份樣品。結果顯示,所有樣品均為GAstV陽性,且GAstV-2仍然是優勢基因型毒株。本研究共分離到3株GAstV,與GDYJ2304分離株和其他已報道的GAstV-2毒株相比,GDYJ2210分離株的ORF2區域缺少3個堿基,且複製能力顯著高於增強。
相關成果以“Isolation, identification, and epidemiological characteristics of goose astrovirus causing acute gout in Guangdong province, China”為題發表於農林科學國際期刊Poultry Science。團隊向勇博士為論文第一作者,碩士研究生陳玫婷為論文共同第一作者,李林林研究員為論文通訊作者。

圖1 GAstV-2 GDYJ2210分離株ORF2基因缺失定位
二、在GAstV-2的感染及複製機理研究方麵取得重要突破
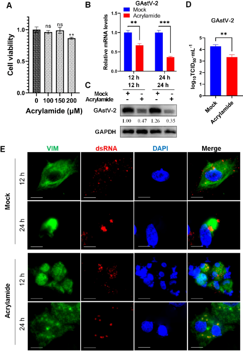
目前關於GAstV感染及複製的分子機製研究進展尤其緩慢。VP70作為GAstV的結構蛋白,與病毒的侵入和複製密切相關。為了更好地了解VP70在GAstV-2感染中所發揮的作用,本研究以鵝胚原代腎細胞為研究平台,結合免疫沉澱和質譜分析的方式去捕獲與VP70發生互作的宿主分子。結果顯示,細胞波形蛋白(Vimentin, VIM)是VP70的宿主結合伴侶之一,VIM可通過與VP70相互作用以正向調節GAstV-2的複製,且VIM-VP70的互作和完整的VIM網格結構是GAstV-2高效複製所必需的。本研究為GAstV致病機製的深入探索奠定了重要的理論基礎。

圖2 VIM重排作為結構組織者維持病毒複製複合體的完整性並促進GAstV-2的高效複製
相關成果以“Cellular vimentin interacts with VP70 protein of goose astrovirus genotype 2 and acts as a structural organizer to facilitate viral replication”為題發表於農林科學國際期刊Poultry Science。團隊向勇博士為論文第一作者,廖明教授為論文通訊作者。
上述研究得到國家重點研發計劃、“十四五”廣東省農業科技創新十大主攻方向“揭榜掛帥”項目、必威betways 協同創新中心項目、必威betways 優秀博士人才引進項目及豬禽種業全國重點實驗室開放課題等項目的支持。
原文鏈接:

手機版
微信