動衛所在桉樹精油抗豬藍耳病毒研究方麵取得新進展
近日,動衛所人獸共患病研究團隊在國際學術期刊Frontiers in Microbiology(中科院2區,IF=4.0)發表了題為“Virucidal effects of eucalyptus essential oil on porcine reproductive and respiratory syndrome virus”的研究性論文。動衛所為論文第一單位,動衛所蔡汝健研究員和華南農業大學賀東生教授為共同通訊作者,動衛所與華南農業大學聯合培養碩士研究生陳天寶為論文第一作者。
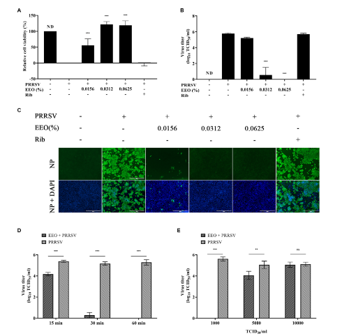
豬繁殖與呼吸綜合征(PRRS)是由豬繁殖與呼吸綜合征病毒(PRRSV)引起的高致病性傳染病,俗稱藍耳病。論文研究了桉樹精油在抗藍耳病病毒效果。研究發現桉樹精油在0.0625%濃度和作用30min下可以有效地使PRRSV病毒顆粒失活,使其失去感染細胞的能力。這可能與精油的親脂性,使它們能夠破壞病毒包膜的脂質雙分子層,導致細胞膜的損傷和失去感染細胞的能力有關。此外,桉樹精油具有揮發性,可以利用其滅活病毒和揮發性的特點用於阻斷PRRSV的空氣傳播,該方麵的作用還有待於進一步研究。
該研究獲得了廣東省科技計劃項目(2023B0202010014)、英德市科技計劃項目、雲浮市雲安區生豬產業園科技支撐與技術示範(K06-005)、生豬智能化動物疾病防疫病與診療係統(K11-006)等項目的支持。
原文鏈接:https://doi.org/10.3389/fmicb.2024.1443295

圖1.桉樹精油與PRRSV共處理,(A) 細胞存活率檢測,(B) 病毒滴度檢測,(C) IFA 處理組和未處理組的 IFA。藥物對照組使用利巴韋林。(D) (E)桉樹精油與不同 TCID50 PRRSV 的共處理效果。

手機版
微信